Номер 1054 - ГДЗ Алгебра 7 класс. Мерзляк, Полонский. Учебник. Страница 210

Вернуться к содержанию учебника

Страница 210

1051 1052 1053 1054 1055 1056 1057

Вопрос

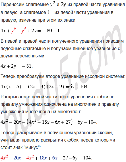
Решите систему уравнений:

Подсказка

Ответ


Вернуться к содержанию учебника