Номер 42 - ГДЗ Алгебра 8 класс. Мерзляк, Полонский. Учебник. Страница 16

Вернуться к содержанию учебника

Упражнения § 2. Страница 16

39 40 41 42 43 44 45

Вопрос

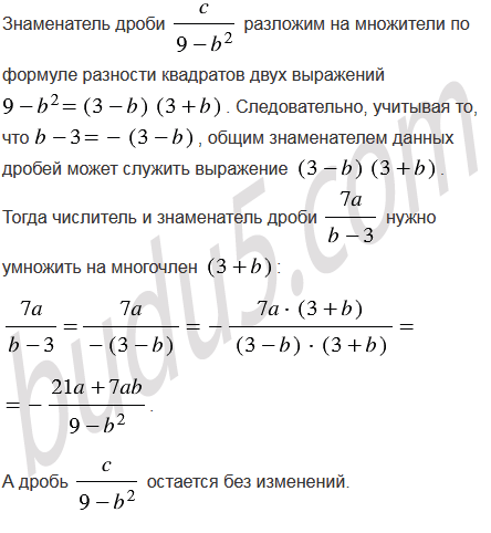
Представьте данные дроби в виде дробей с одинаковыми знаменателями:

Подсказка

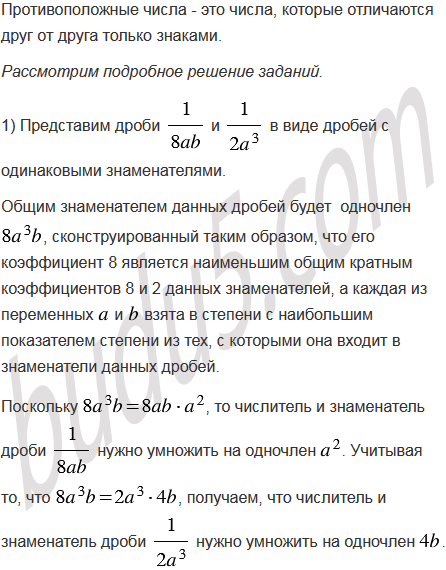
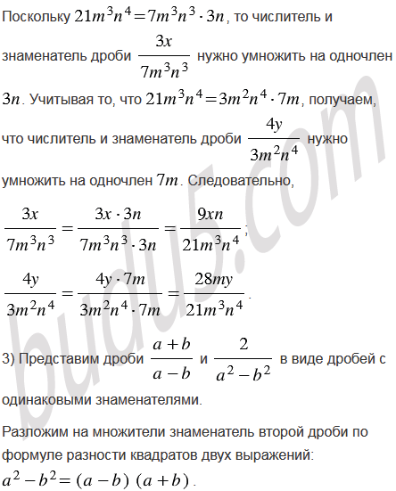
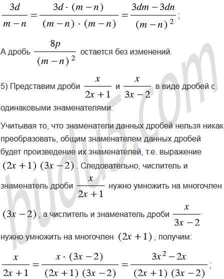
Ответ


Вернуться к содержанию учебника