Номер 341 - ГДЗ Алгебра 8 класс. Мерзляк, Полонский. Учебник. Страница 83

Вернуться к содержанию учебника

Упражнения § 10. Страница 83

338 339 340 341 342 343 344

Вопрос

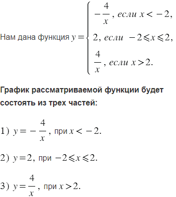
Постройте график функции:

Подсказка

Ответ


Вернуться к содержанию учебника