Номер 2 - ГДЗ Алгебра 8 класс. Мерзляк, Полонский. Учебник. Страница 85

Вернуться к содержанию учебника

Задание №3 "Проверь себя". Страница 85

348 349 1 2 3 4 5

Вопрос

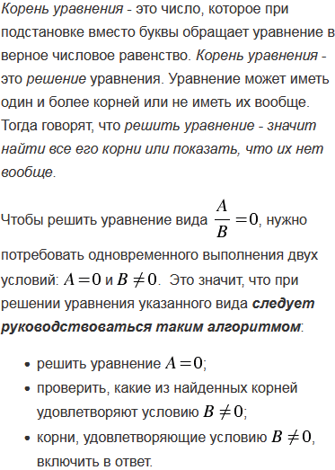
Решите уравнение .

А) 10; 10

Б) 10

В) 10

Г) корней нет

Подсказка

Вспомните:

  1. Какие уравнения называют равносильными, рациональными.
  2. Какую дробь называют рациональной, допустимые значения переменной.
  3. Деление и дроби.
  4. Разность квадратов двух выражений.
  5. Свойства умножения.
  6. Разложение многочленов на множители.

Ответ


Вернуться к содержанию учебника