Номер 49 - ГДЗ Алгебра 8 класс. Мерзляк, Полонский. Учебник. Страница 17

Вернуться к содержанию учебника

Упражнения § 2. Страница 17

46 47 48 49 50 51 52

Вопрос

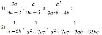
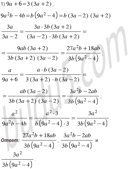
Запишите в виде дробей с одинаковыми знаменателями:

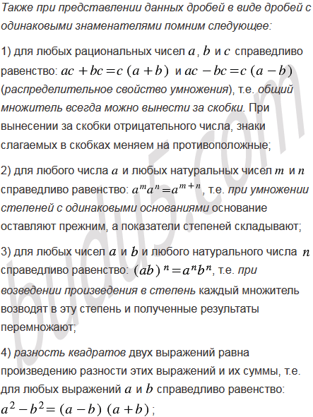
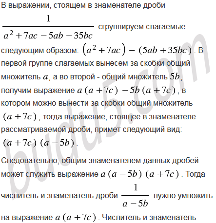
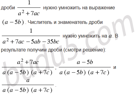
Подсказка

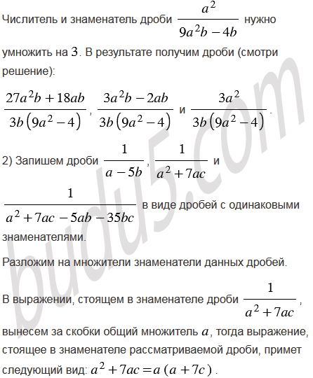
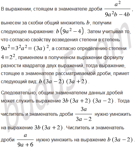
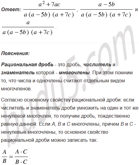
Ответ


Вернуться к содержанию учебника