Номер 51 - ГДЗ Алгебра 8 класс. Мерзляк, Полонский. Учебник. Страница 17

Вернуться к содержанию учебника

Упражнения § 2. Страница 17

48 49 50 51 52 53 54

Вопрос

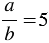
Найдите значение выражения , если .

Подсказка

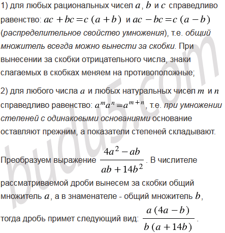
Ответ


Вернуться к содержанию учебника