Номер 53 - ГДЗ Алгебра 8 класс. Мерзляк, Полонский. Учебник. Страница 18

Вернуться к содержанию учебника

Упражнения § 2. Страница 18

50 51 52 53 54 55 56

Вопрос

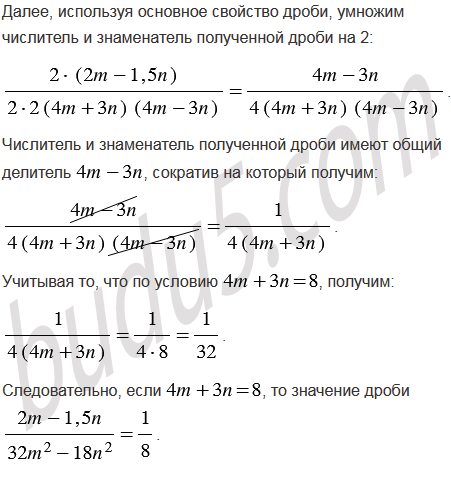
Найдите значение выражения , если .

Подсказка

Ответ


Вернуться к содержанию учебника